If there are any questions/confusions, please don't hesitate to contact the artist for inquiries and clarification.
TERMS OF SERVICE
The client should be aware that the artist uses Procreate to create their commission.
The products that the client will receive are digital files: (1) raw procreate file, (2) PNG, (3)JPG, (4) full timelapse video, and (5) 30s timelapse video. If requested, (6) PSD file exported from Procreate.
All commission orders are for non-commercial use. The client/commissioner is prohibited from using the art for A.I Learning, NFTs, merchandising, nor reselling. Orders are strictly for private use ONLY.
By default, the artist has the right to feature finished commission works for their portfolio or use it as a sample for future clients, unless stated otherwise by the client. Note that featured commission works will only be posted with a watermark; all high quality files are only for the commissioner.
The client has the right to ask the artist to post their commissioned art to the artist's social media accounts. The client also has the right to ask the artist NOT to post, in the event that they wish to post only in their own accounts, however, the client is still obligated to state that it is a commission work from the artist (the artist's account must be mentioned).
The commissioner cannot own nor use drafts that are presented during the process. Unpaid and cancelled commissions adhere to this principle. Only the final product, that is PAID IN FULL, is given with rights to the commissioner. Failure to comply to this terms will result in a temporary ban.
Finished commissions will be uploaded to the client's cloud link/folder (the same link for the references). The client is strongly encouraged to save the files in their own storage drives as soon as possible. The artist will delete the files within one month of uploading it.
If the client lost their copy of files, please send the artist a screenshot of their commission details for verification. The files will be reuploaded in the cloud link, and will be deleted within a week.
COMMISSION GUIDELINES
The artist has the right to decline a commission.
In circumstances wherein the artist receives more than three commissions at a time (the slot limit), the emails will be entertained in the order they were received.
Multiple commissions are allowed per person; same rules and process per commission.
The client must prepare a cloud link (Google Drive or One Drive) which contains the references and other details for the commission. Only PNG, JPG, JPEG files are allowed in the drive. Other file extensions will not be opened.
For commission updates, the artist will provide their own cloud link. The client is free to check this link for updates anytime. If there is no update within 1 week after starting the project, the client may contact the artist for updates.
NOTE: The cloud link for the references and details come from the client. While the cloud link for the commission updates will come from the artist.
In cases of rushed commissions, the artist requires at least 2 weeks of working time before the final product is sent, however, this may vary depending on the complexity.
If there is a queue, rushed commissions are prioritized and have a 15% increase in fee. This also applies to any queue jumping regardless if it is rushed or not.
Depending on the complexity of the commission (often applies to Type I, II, III Illustrations), please give the artist a working time of 3 weeks to 3 months. If done earlier than expected, the artist will update the client ASAP.
For MINOR revisions: this includes simple color adjustments and slight repositioning, or subtle changes that does not deviate from the original draft.
For MAJOR revisions: this includes drastic changes, such as a completely different pose, clothing, character, etc. Depending on revision, there will be, at MINIMUM, a 20% increase in fee.
Please keep the discussions amicable and professional. If there are any issues, let's calmly discuss it. Due to the nature of conversation (non-verbal, email) there might be misunderstandings both in instruction and (potentially) in tone. Expect the artist to ask a lot of questions if any confusion arises. I only wish to deliver the highest quality of service that my ability allows me to provide.
In situations wherein both parties cannot reach agreeable negotiation, we may reach a consensus to terminate the commission.
PAYMENT
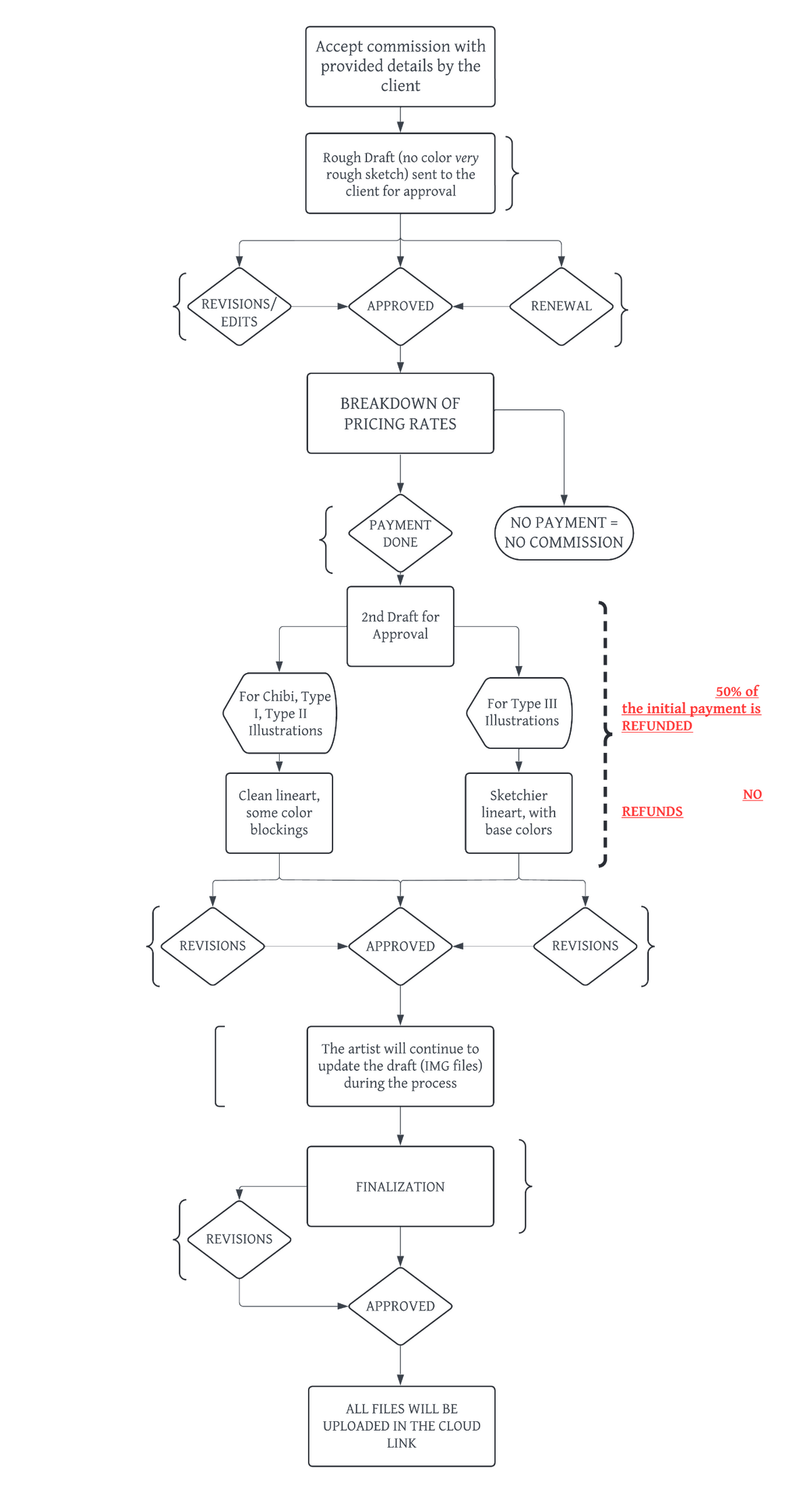
Review with the flowchart process for reference:
Once the commission rough draft is approved by the client, the artist requires, at minimum, 50% of full payment before proceeding. NOTE: Client can also choose to pay in full (100%). (See also: #1 of Refund/Cancellations section, in cases of cancellations during the rough draft)
The finished product [PNG], in low quality with grid markings and watermark, will be sent to the client in cases of minor revisions; the artist requires the remaining percentage to be paid before uploading the file (disregard this clause if fully paid).
For international transactions, the mode of payment is through PayPal or Ko-Fi in USD/$. The artist will send an invoice upon payment. The client is required to provide a proper email address for billing of PayPal.
For local (Philippines) transactions, the mode of payment is only through GCASH. The artist will send a QR code. USD will be converted to PHP during the breakdown of rates.
REFUND/CANCELLATIONS
Payment is done after approval of rough drafts, which is why: the client is strongly discouraged to cancel prior the payment. If the client cancels when the artist sent the rough draft, the client must pay 10% of the rate, instead of the minimum initial payment of 50%. Cancelling before paying at least 10% for the rough draft, will result in a temporary ban.
If the product is NOT FULLY PAID, then the artist has all the rights to the cancelled work in progress (WIP).
In situations wherein the client chargebacks their payment without reason, they will be blacklisted permanently.
If the client cancels BEFORE the artist could start the 2nd draft, only 50% if the initial payment is refunded.
If the client cancels DURING and AFTER the 2nd draft phase, there will be NO REFUNDS.
In very situational urgent/emergency cases wherein the artist cannot finish the commission, the payment will be refunded in full.
COMMISSION FORM
Preferably, to order formally, send an email to [email protected] with the subject as: ART COMMISSION. Alternatively, the client may choose to DM the artist in X(formerly Twitter).
After this, the client and artist may discuss deliberation of the art in Discord for convenience. The client may still choose to discuss through email.
Casual inquiries regarding commission services are entertained through DMs in X (formerly Twitter)/ OR through Discord.
FILL THE TEMPLATE WITH NEECSSARY DETAILS OF YOUR COMMISSION
Commission Style (Type I, Type II)
Number of Character/s
Details of Miscellaneous Items (If none, disregard)
Background (Transparent, Solid/Gradation, Detailed, etc.)
Contact of Client (Give at least 1 social media account)
(Optional): Discord Account
Mode of Payment
INTERNATIONAL ($ USD)
Ko-Fi
PayPal
LOCAL (PHILIPPINES)
GCASH
Adjust USD prices to PHP with current exchange rates during the breakdown of rates (see in commission process)
Instructions for the Commission: Kindly provide all details; attached reference images are preferred
Provide attachments (jpg, png, pdf) directly through the email or a cloud link (Google Drive, OneDrive, etc.); other file extensions will not be accepted
COMMISSION PROCESS
USUAL WORKFLOW, BUT FLEXIBLE WHEN NECESSARY:

ROUGH DRAFTS: Since there is no payment yet, clients are PROHIBITED to use the rough draft for anything else besides the commission.
RENEWALS: If the client decides to RENEW the entire draft, this will be considered a new commission; and will have a 10% fee increase in the renewed commission's pricing rate.
RENEWAL means: completely different details from what was initially agreed upon, e.g., shifting the request from a half-body to knee-up, from one character commission into two, and anything that completely changes the composition of the first draft.
The artist will continue updating the image files in the cloud link during the process. Clients may also request for an update if there is no progress within seven (7) days. This may be done through any form of contact.
For CANCELLATIONS: Go to Terms of Service
Transaction is considered done when the client is satisfied with the work AND all the files have been submitted into the cloud link.